Isaac Thomas
Work
CONTACT
ABOUT
Isaac Thomas
Work
CONTACT
ABOUT

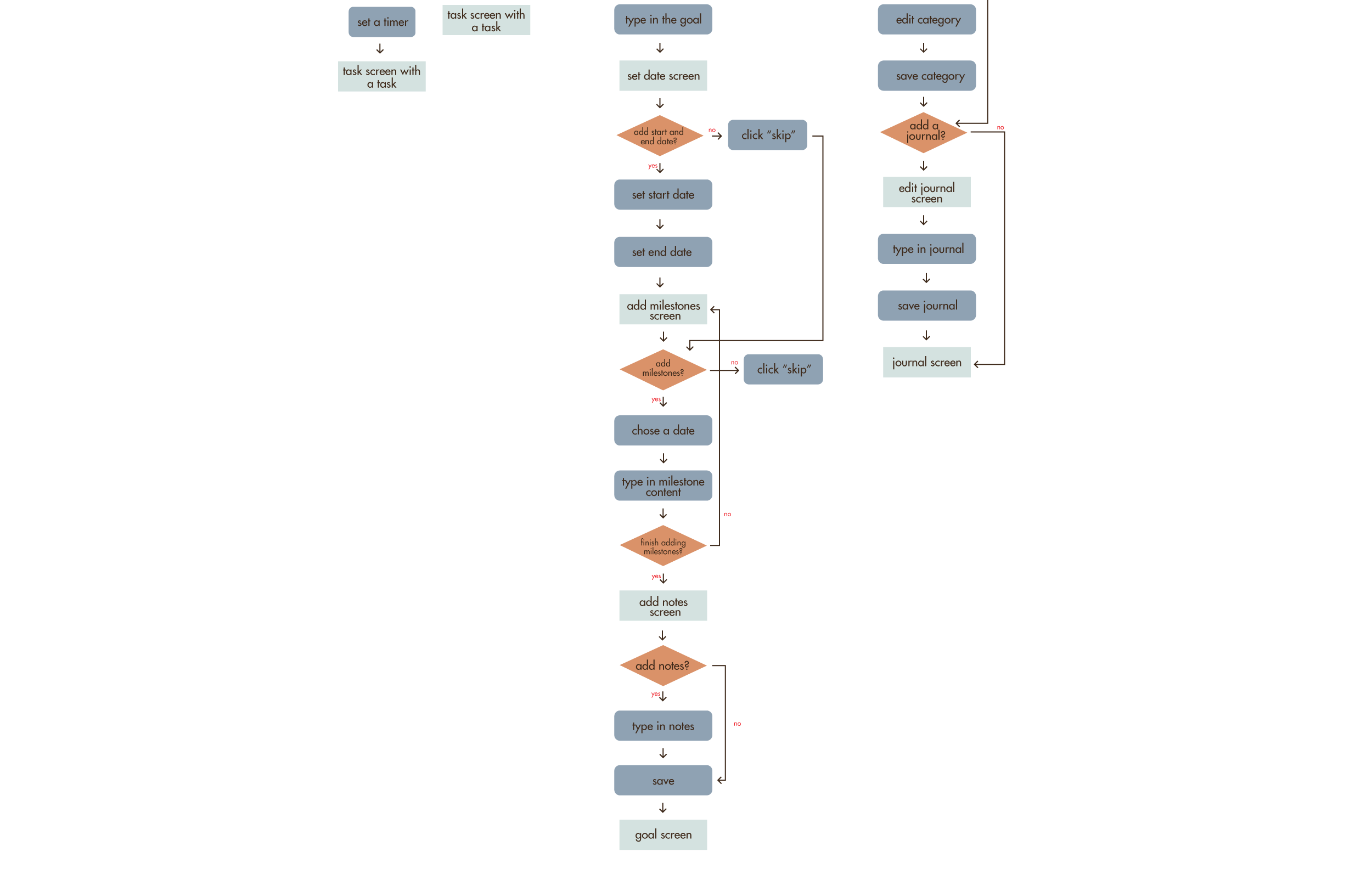
Process

p1.png
p2.png
p3.png
p4.png
p5.png
p6.png
p8.png
p9.png
p10.png
p11.png
p12.png
p13.png
p14.png
p15.png
p16.png
All Neuro Process AAA process Scholly Process
Neuro Process AAA process Scholly Process